リッチー・クレチァン望遠鏡の理論(『吉田正太郎,新版 反射望遠鏡光学入門』(他))

楽しみ方は無限大、アイデア全開
はらぱん
記事: 13
登録日時: 2026年2月14日(土) 11:48

Re: リッチー・クレチァン望遠鏡の理論(『吉田正太郎,新版 反射望遠鏡光学入門』(他))

投稿記事 by はらぱん »

Mさん、みなさんこんにちは。
追加報告です。
荒っぽく厳密解の(x,y)に最小二乗法で曲線を当てはめるというのをやってみましたが、やはり精度が悪いようです。
以下のように検証してみました。

コード: 全て選択

e:0.2525;
m:0.326667;
U:20*(%pi/180);
y:sin(U);
t:sin(U/2)^2;
k1:(1-2*e)/(1-e)$
k2: 1/(1-e)$

x:e - (t*(1-t))/e -m * e^(-k1) * (e-t)^k1 * (1-t)^k2$
 
T_x:e-m
+1.1822684752419366·y^60
+0.9445265948840694·y^58
+0.7560928940564459·y^56
+0.6065428767361595·y^54
+0.48768874783633676·y^52
+0.39309399227090314·y^50
+0.3176943153137469·y^48
+0.25750145720664797·y^46
+0.20937161781849714·y^44
+0.17082428220054288·y^42
+0.13990038779454061·y^40
+0.11505122227272783·y^38
+0.0950513452135664·y^36
+0.0789303094555277·y^34
+0.06591911431978005·y^32
+0.05540822761389374·y^30
+0.04691472579407901·y^28
+0.04005667079256333·y^26
+0.0345333115812093·y^24
+0.03011011489918292·y^22
+0.026608056597758417·y^20
+0.0238971593353571·y^18
+0.021895208041185398·y^16
+0.020574609788972496·y^14
+0.01998559813865939·y^12
+0.020319793246541224·y^10
+0.0220957018164094·y^8
+0.026819268821684162·y^6
+0.04042904702970298·y^4
-0.6666666336633662·y^2$

X_LSQ_50:e-m-0.6666663882219909*y^2  
+0.04043686361184558*y^4;
+0.026408059071812488*y^6;
+0.03304688149219799*y^8
-0.1516169018809894*y^10
+1.753769462004755*y^12
-11.786135474070807*y^14
+55.886500276479204*y^16
-185.91808996735102*y^18
+434.2688036124862*y^20
-697.2564619475812*y^22
+734.2652234137919*y^24
-457.39948211193615*y^26
+128.33739559135114*y^28$

print("厳密解=",float(x))$

print("展開式=",float(T_x))$

print("最小二乗法=",float(X_LSQ_50))$
もっとゆっくり慎重に考えないといけませんね。
「M」
記事: 73
登録日時: 2023年7月29日(土) 19:25

Re: リッチー・クレチァン望遠鏡の理論(『吉田正太郎,新版 反射望遠鏡光学入門』(他))

投稿記事 by 「M」 »

はらぱん さん  みなさん こんにちは

はらぱん>厳密式から(x,y)の数値を計算し、Maximaの最小二乗法で曲線をフィットさせてみました。
なるほど...。
収差曲線の上端部が急に曲がらなくなったかわりに中間部がギセイになっている感じ。  
※※(厳密式からデータを生成する)この場合「最小二乗法」は
※※「ラグランジュ補間」みたいなものですね。

はらぱん>極限値までヴァージェンスアングルを増やしたい...
「主鏡と副鏡の曲線が交差するあたり」が目標ということでしょうか。 
それには近似を良くしたい...例えば:-
 『テレスコーピングについて』 ※※曇天会議の参加者には抵抗しがたい題目!
 http://metanest.jp/telescoping/
 『チェビシェフ多項式による関数近似』
 https://www.shokabo.co.jp/author/onodera/App_Math/Chebyshev.html
などというのが参考になるような気がします。

※はらぱん>... ヴァッサーマン・ウォルフ ...
※しばらく前に「球面収差のないレンズ」が話題になりましたね -例 の「蛇が身を捩っているような」ヤツ:-
※『カメラのレンズに2000年ぶりのイノベーション! 球面収差を「完璧に」打ち消す数式が発見される』
※https://www.gizmodo.jp/2019/08/news-a-mexican-physicist-solved-a-2000-year-old-problem.html

※『Physicists solve 2,000-year-old optical problem』
※https://phys.org/news/2019-08-physicists-year-old-optical-problem.html

※「M」は「https://github.com/ayaseCorporation/WassermannWolfMethod」
※(のMathematica codeの一部を)解読して、できればMaxmaで書いてみようとしているのですが
※なかなか集中できません。
はらぱん
記事: 13
登録日時: 2026年2月14日(土) 11:48

Re: リッチー・クレチァン望遠鏡の理論(『吉田正太郎,新版 反射望遠鏡光学入門』(他))

投稿記事 by はらぱん »

Mさん、みなさまこんにちは。

どうやら厳密式の「tとmの関係」に解決の糸口があるようです。
もう少し試行してみます。
ぬか喜びにならないといいのですが。
はらぱん
記事: 13
登録日時: 2026年2月14日(土) 11:48

Re: リッチー・クレチァン望遠鏡の理論(『吉田正太郎,新版 反射望遠鏡光学入門』(他))

投稿記事 by はらぱん »

Mさん、みなさんこんにちは。

訂正です。
「tとeの関係」でした。
はらぱん
記事: 13
登録日時: 2026年2月14日(土) 11:48

Re: リッチー・クレチァン望遠鏡の理論(『吉田正太郎,新版 反射望遠鏡光学入門』(他))

投稿記事 by はらぱん »

Mさん、みなさんこんにちは。

まずは結果から。
e035m045_RC.png
e=0.35
m=0.45
として、
ヴァージェンスアングル-65°~65°まで0.5°刻みで主、副鏡厳密式にて(x,y)値を計算。
データー群に最小二乗法でy^22項までの曲線式をフィット。(係数11個)
その曲線展開式にて光線追跡をしました。
e035m045_RC_光路図.png
焦点距離:1.000114
主鏡径:1.75
副鏡径:1.65
F:0.5757
(図は見やすいように焦点距離100にスケーリング)
一番内側の光線がF10くらいです。
収差曲線とスポット図です。
e035m045_RC_収差図.png
e035m045_RC_スポット図.png
漸く思っていたF値の(変曲点がある)RC鏡の光線追跡が出来ました。
今回特に新たな試みをしたわけではありません。
今までモデルケースにしていたのはe=0.2525,m=0.326667というものです。
これは焦点距離2000mm程度で、鏡面のカーブも一般的な構成のものを焦点距離1に換算した数値です。
特に設定に理由があった訳ではありませんでした。
最小二乗法での曲線の式がうまくいかない中、厳密式を眺めていると、式の中の(e-t)と(1-t/e)が目に留まりました。
tがeより大きくなると符号が反転します。
果たしてヴァージェンスアングルが60°でt=0.25となります。
ヴァージェンスアングルを大きくしたときに、厳密式から出した(x,y)への曲線の当て嵌めがうまくいかない理由でした。
tがeを超えると曲線の変化が大きくなり、最小二乗法で振動が起きてしまった様です。

t=mが限界点で、主鏡と副鏡のラインが、焦点を中心に焦点距離を半径に描いた円上で接触します。
mの採り方で円周上での接点位置は変化します。
この円がコマ収差なしの正弦条件(y/sinU=f、今ケースではfl=1なのでy=sinU)を表す円です。
(『新版反射望遠鏡』のp234,図9.5参照)
最近光学の教科書にRC鏡が出ているそうですが、確かに正弦条件を示すうってつけのケースです。

このケースでは、鏡面曲線の終端での変化が少なくなるように余裕をもってeを設定し、一応筒外に焦点が来るようにmも設定して上記の結果を得ました。
Maximaの最小二乗法も精度的な限界があるようで、このケースではy^22項以上には振動が出てしまいます。
収差曲線のうねうねにこの方法(最小二乗法での曲線式の当て嵌め)の精度の限界が出ています。
F1.4程度まででしたら、厳密式をテイラー展開したもののほうが良い精度で光線追跡が出来ます。

t=mの限界点が描かれたわけではありませんが、自分的には変曲点を持つカーブが確認できたことで満足してます。
思えば1978年版『天文アマチュアのための望遠鏡光学』でリッチークレチァン鏡を知った時の疑問が、長い時間を経てやっと解けました。
貴重なきっかけを戴いたMさんに改めて感謝します。

ちなみに上記ケースで副鏡による遮光は94%!!
「M」
記事: 73
登録日時: 2023年7月29日(土) 19:25

Re: リッチー・クレチァン望遠鏡の理論(『吉田正太郎,新版 反射望遠鏡光学入門』(他))

投稿記事 by 「M」 »

はらぱん さん  みなさん こんにちは

1978年版『天文アマチュアのための望遠鏡光学』をきっかけにRCに取り組まれて
来たとのこと、簡潔な説明さずがです。
※「M」の手元にも同書(第2版)がありますが、古書店で入手したのは遙か後年です。

『天文アマチュアのための 新版 反射望遠鏡光学入門』をお持ちでない方もいらっしゃると
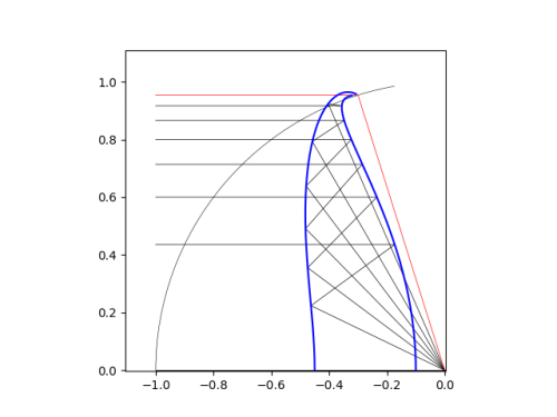
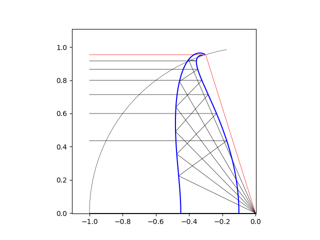
思いますので(p.234 図9.5とは、チョット違いますが)厳密式から
e=0.35; m=0.45の場合を作図してみました。 「入射光線」は、下方から
t= [0.05, 0.10. 0.15, 0.20, 0.25, 0.30] ※黒
そして
t= 0.35 (== e) ※「限界点」※赤
です。
Figure_1a.png
なお、「限界点はt==m」とされていますが
※『tとeの関係』と、一旦訂正されているとおり
t==eだと思います。

※本トピック:リッチー・クレチァン望遠鏡の理論(『吉田正太郎,新版 反射望遠鏡光学入門』(他))は
※今しばらく続きます。

今後ともよろしくお願いします。
返信する